2026年浙江表演专业统考内容

考试于2025年11月29日下午开始。考生具体考试时间以准考证上安排的时间为准,迟到15分钟者不得参加考试。

考试地点为浙江传媒学院杭州钱塘校区(杭州市钱塘区白杨街道学源街998号)。

内容要求

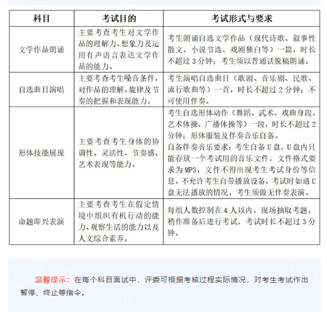
考试包括文学作品朗诵(100分)、自选曲目演唱(50分)、形体技能展现(50分)、命题即兴表演(100分)四个科目,总分为300分。

image.png

推荐

  • QQ空间

  • 新浪微博

  • 人人网

  • 豆瓣


1758375194526647.png

取消
技术支持: 云畅网站建设
  • 首页
  • 电话
  • 咨询