2026年浙江省舞蹈统考内容

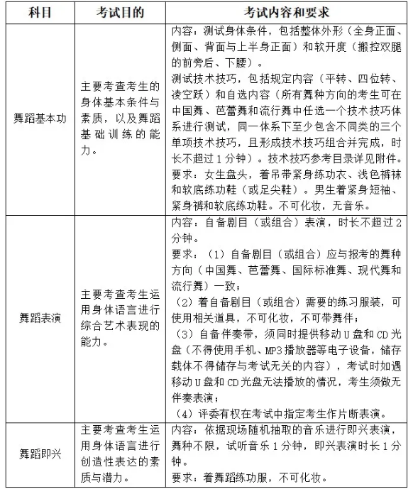
浙江舞蹈艺考内容考试包括舞蹈基本功(120分)、舞蹈表演(150分)、舞蹈即兴(30分)三个科目,总分为300分。

image.png

温馨提示:舞蹈表演科目考试时舞种须与报名时选择的舞种相一致,不一致的,该科目不予评分。考生所需服装和伴奏音乐自备。

各科目考试中,不得运用任何化妆品对人体的面部、五官及其他部位进行渲染和描画,要求完全素颜参加考试。

技术技巧参考目录详见浙江省教育考试院网站“考试招生”栏目或文末“阅读原文”中相关考试报考简章附件。

推荐

  • QQ空间

  • 新浪微博

  • 人人网

  • 豆瓣


1758375194526647.png

取消
技术支持: 云畅网站建设
  • 首页
  • 电话
  • 咨询