2026年浙江音乐统考内容

浙江音乐统考笔试科目为听写、乐理,考试时间为

2025年12月14日10∶00—11∶00(考试开考前15分钟后,即9∶45开始,禁止迟到考生进入考场)。

笔试地点和考场在专业省统考准考证上明确。


面试从2025年12月15日开始,考生具体考试时间以准考证上安排的时间为准。

面试地点为浙江音乐学院(杭州市西湖区转塘街道浙音路1号)。

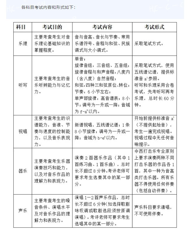
考试包括乐理、听写、视唱、器乐、声乐五个科目。总分为300分,不同类别的考试科目与分值如下:

image.png

image.png



推荐

  • QQ空间

  • 新浪微博

  • 人人网

  • 豆瓣


1758375194526647.png

取消
技术支持: 云畅网站建设
  • 首页
  • 电话
  • 咨询