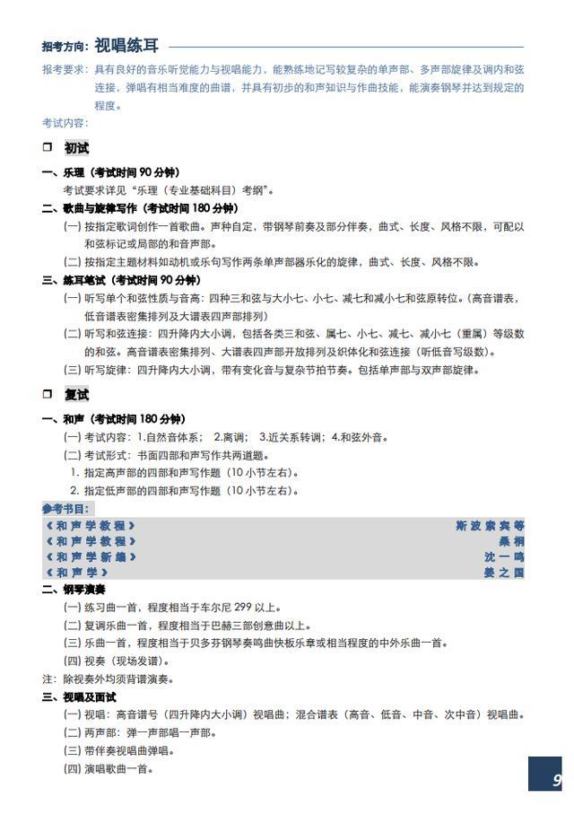
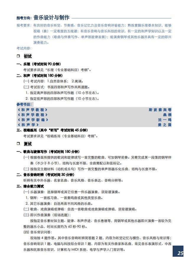
上海音乐学院发布2022年本科艺术类招生专业目录及考试大纲
上海音乐学院发布2022年本科艺术类招生专业目录及考试大纲,详情如下:
0
推荐
QQ好友
QQ空间
新浪微博
人人网
豆瓣
上一篇
下一篇
收起
取消
技术支持:
云畅网站建设
首页
电话
咨询
留言
微信语音搜索
位置
会员
信息
购物
分类
×
账号登陆
找回密码
登录
X