|
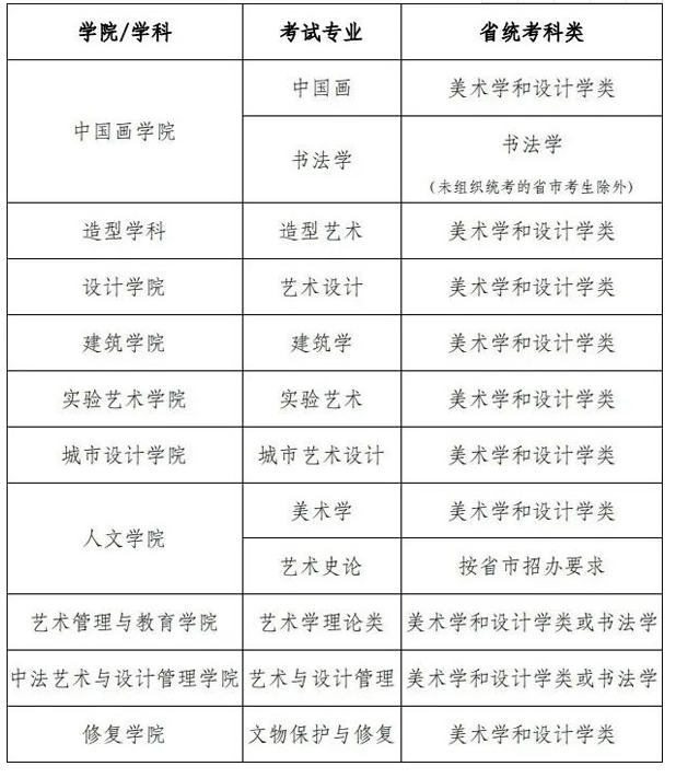
中央美术学院:2022年本科招生专业省统考科类对应要求已发布具体校考考试时间安排和科目要求详见2022年元旦左右发布的2022年本科招生章程。 根据《教育部关于进一步加强和改进普通高等学校艺术类专业考试招生工作的指导意见》、《教育部办公厅关于做好2022年普通高校部分特殊类型招生工作的通知》及各省有关文件要求,我校各专业对应的省统考科类要求如下: 中央美术学院 |
|
中央美术学院:2022年本科招生专业省统考科类对应要求已发布具体校考考试时间安排和科目要求详见2022年元旦左右发布的2022年本科招生章程。 根据《教育部关于进一步加强和改进普通高等学校艺术类专业考试招生工作的指导意见》、《教育部办公厅关于做好2022年普通高校部分特殊类型招生工作的通知》及各省有关文件要求,我校各专业对应的省统考科类要求如下: 中央美术学院 |