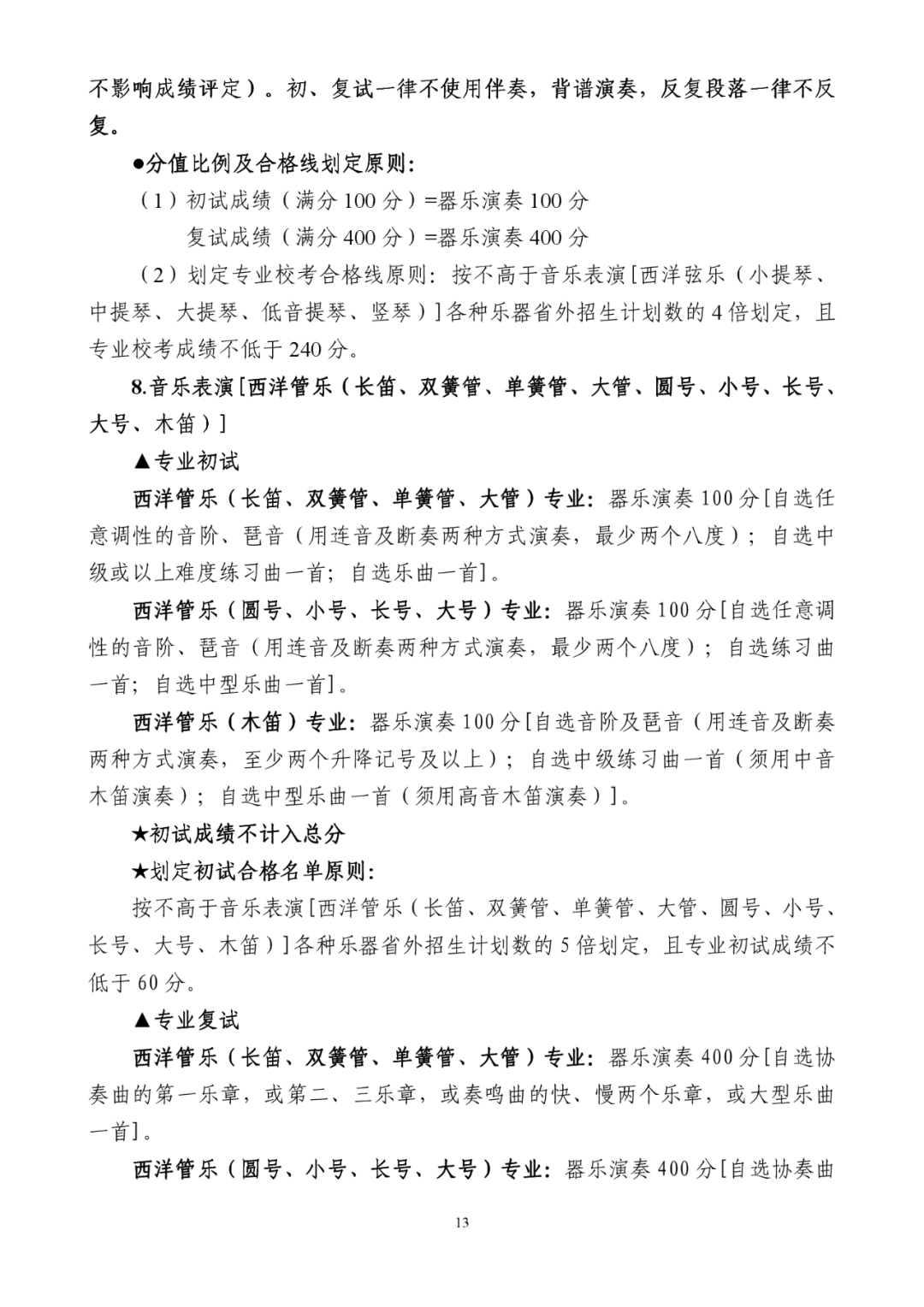
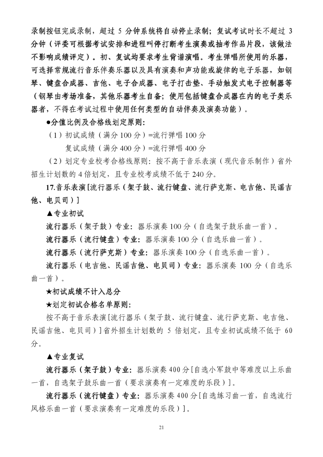
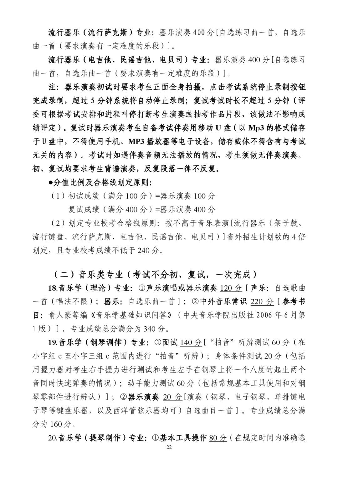
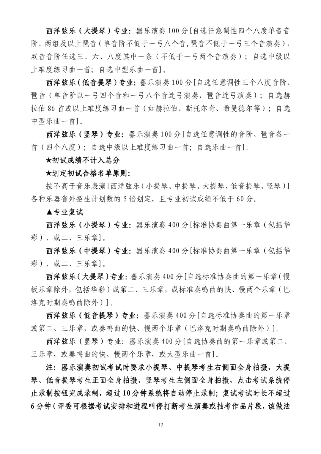
搜索
首页
音乐艺考
服装表演
美术艺考
舞蹈艺考
艺考培训网
播音艺考
更多
表演艺考
戏导艺考
书法艺考
首页
>>
院校招生简章
>>
音乐类院校招生简章
>>
四川音乐学院2020年省外本科招生简章(调整版)
院校招生简章
统考院校招生简章
空乘简章
表演专业招生简章
研究生招生简章
国际本科
院校章程
戏剧影视导演专业院校招生简章
播音主持招生简章
空乘专业招生简章
省外招生简章
高水平艺术团
舞蹈类院校招生简章
书法类院校招生简章
服装表演类院校招生简章
美术类院校招生简章
音乐类院校招生简章
传媒类院校招生简章
详细内容
四川音乐学院2020年省外本科招生简章(调整版)
四川音乐学院2020年省外本科招生简章(调整版)
ˇ
上一篇
杭州师范大学钱江学院2020年艺术类专业招生简章
下一篇
上海戏剧学院2020年本科艺术类专业招生考试调整方案
浙江艺考网
验光师培训学校
英皇考级
杭州播音培训
昆明一对一辅导
客服中心
联系方式
15657118583
- 洪老师
微信咨询
技术支持:
云畅网站建设
|
管理登录